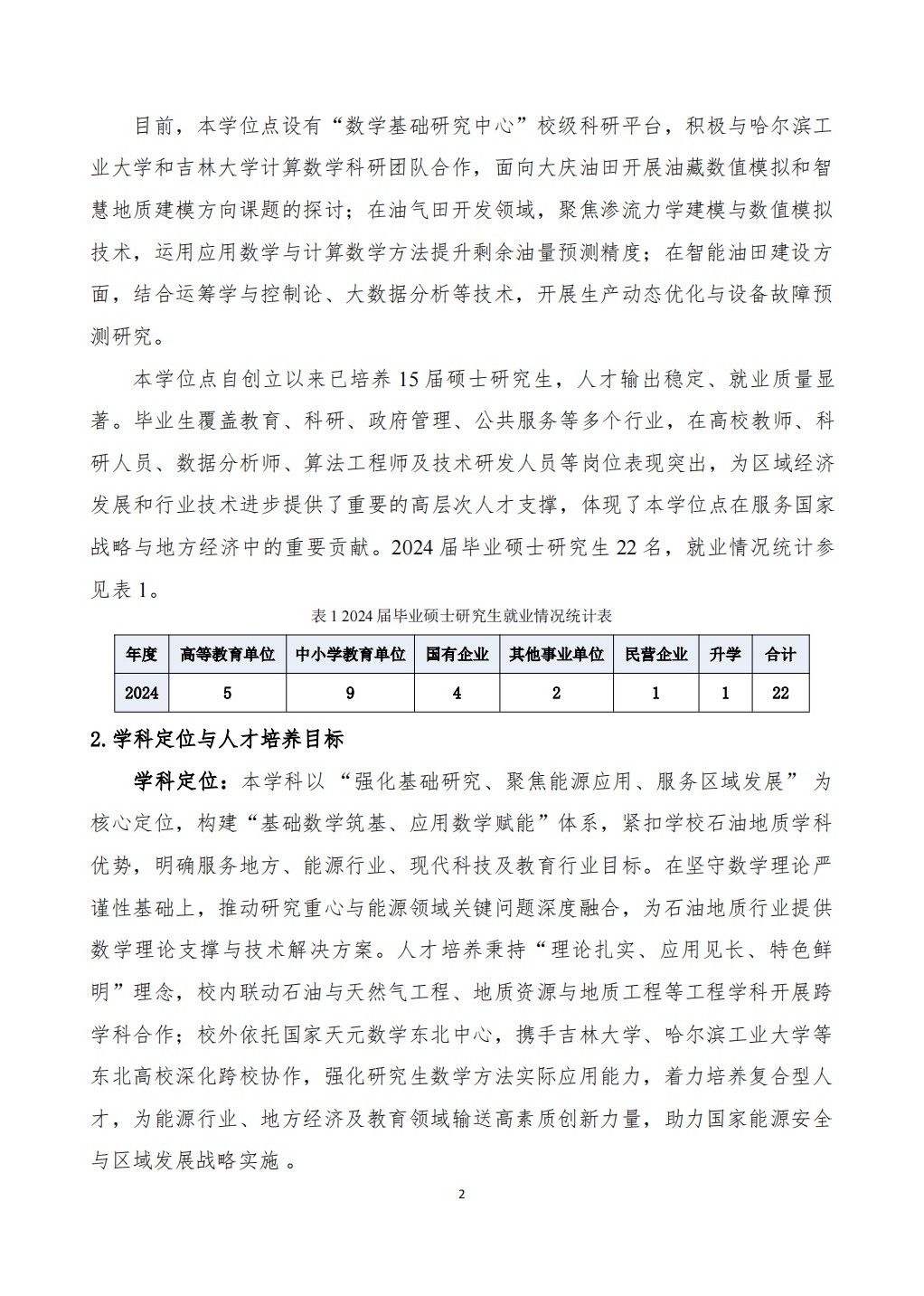
2024年学位授予点建设年度报告

来源:米乐mile官方网站 时间:2025-02-11 点击数:


地址:黑龙江省大庆市高新技术产业开发区学府街99号 邮政编码:163318 电话:0459-6503476 传 真: 邮 箱:sxx10@163.com   米乐·mile(中国)官方网站